Jump to content

auro

Members
  • Posts

    106
  • Joined

  • Last visited

Profile Information

  • Gender
    Male
  • Location
    craiova-assisi

Contact Methods

  • Yahoo
    auro_ilie@yahoo.com

Previous Fields

  • Masina
    e46

auro's Achievements

Newbie

Newbie (1/15)

18

Reputation

  1. Ai ceasuri bord si pompa dsc? Poti pune poza cu ceasurile si pompa dsc sa se vada codul? Mersi
  2. Sa nu fi uitat sa bagi mufa la senzorul de presiune de pe admisie. Verifica furtunele de vacum sa nu scape pe undeva,sper ca sunt blocate. Pune o diagnoza.
  3. Pune masina pe elevator si asa iti poti da seama de unde vine zgomotul.Pe ghicite nu prea merge. Suportul cardan cand e uzat trancane la plecari mai bruste de pe loc.La diferential am avut zgomot doar cand era in treapta de viteza in decelerare dar zgomotul era ca de un rulment de roata cand este uzat ,tu spui ca este un zgomot metalic.
  4. Schimba testerul sau persoana care face testul.Chiar daca nu da eroare (desi e greu de crezut) verifica valorile turbinei,debitmetrului,injectoare....... Pe ghicite poti schimba juma de motor si nu ii dai de cap.
  5. Nu am schimbat la acest model dar din experienta la modelele mai noi se schimba si senzorul de uzura al placutelor si trebuie resetat cu diagnoza.
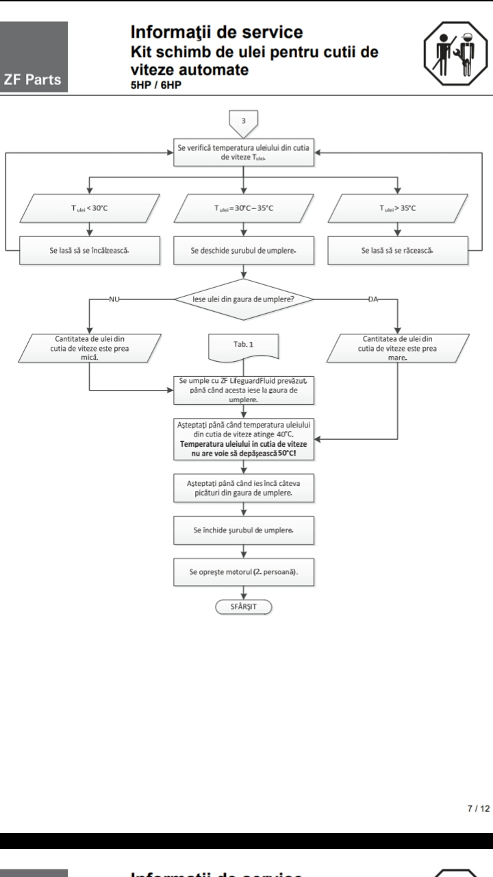
  6. Pentru a verifica nivelul uleiului iti trebuie o diagnoza sa poti vedea temperatura uleiului din cutie ,temp trebuie sa fie 30-35 grade.in fisierele atasate vezi cum trebuie procedat.
  7. Interchange Part Number: x27-589, x27589, x25.589, x25 589 Other Part Number: XC5 589 X15 589 X24 589 X25 589 Astea sunt codurile.
  8. Poti lua si de la alte ceasuri dar e posibil sa ai acelasi noroc cu ele cum ai avut la a ta.Se schimba cu pistolul de lipit destul de simplu.
  9. Se cumpara motorasele,eu am gasit in china cu 2 euro bucata.Problema este ca ajung foarte greu. Vezi ca au un cod pe ele (nu imi amintesc codul) ,cauta dupa acel cod pe ebay ca le gasesti. https://rover.ebay.com/rover/0/0/0?mpre=https%3A%2F%2Fwww.ebay.co.uk%2Fulk%2Fitm%2F253373328521
  10. Cumpar vanos-uri bmw e60 520i,2004,170 cp.Lasa-ti nr tel si sun eu.
  11. Voltajul pe baterie cu motorul pornit sau oprit? In ambele cazuri e mic dar macar sa stim daca e alternatorul sau bateria descarcata. Cu motorul pornit trebuie sa ai un minim de 13,8
  12. Acolo se regleaza cablurile de pe fiecare parte.le gasesti sub bancheta de unde se decapoteaza manual.de acolo mai strangi cablul putin in caz ca nu inchide bine. Edit Cred ca iar nu am inteles bine la ce te referi,daca te referi la capacul care se deschide ca sa intre prelata ti-am explicat care este procedura.
  13. 1 se regleaza garniturile de cauciuc sus sa intre geamul perfect in ele,se regleaza din suruburi. 2 daca te referi la capacelul de plastic vezi sa nu fie arcul care il trage slab.
  14. Nu trebuie sa fie vizibila.Ai semnal si daca o pui sub masina.Eu am pus-o acolo pentru ca acolo era si cea originala a masinii,aveam deja navigatie pe masina.
  15. Wi-fi ai stick usb (poti folosi orice modul),nu am avut nici o problema cu functionarea lui ,singura ar fi la comenzile de pe volan,butoanele pentru schimbarea melodiilor uneori trebuiesc apasate de 2.3 ori pana schimba,butoanele nu au probleme.
×
×
  • Create New...

Important Information

Prin folosirea acestui site, sunteti de acord cu Terms of Use. Gasiti aici Guidelines. Politica de cookies: We have placed cookies on your device to help make this website better. You can adjust your cookie settings, otherwise we'll assume you're okay to continue.